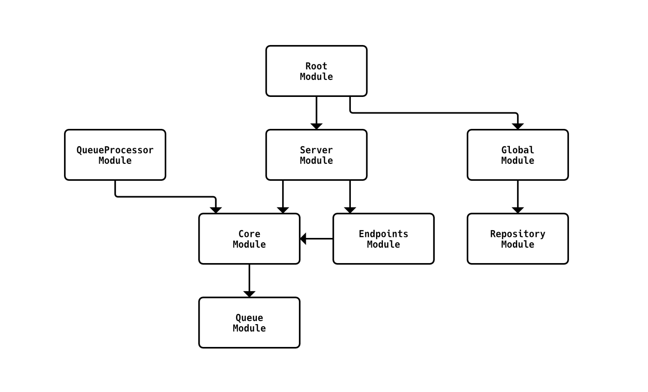
mizzkey/packages/backend
おさむのひと cd7f7271ca
enhance: 新しいコンディショナルロール条件の実装 (#13732)
* enhance: 新しいコンディショナルロールの実装

* fix: CHANGELOG.md
2024-04-19 15:22:23 +09:00
..
.vscode Update settings.json 2022-04-15 21:33:00 +09:00
assets chore: Use integrity for Redoc script (#13716) 2024-04-15 09:25:11 +09:00
migration fix: URLプレビューの動作改善+動作設定を可能にする (#13579) 2024-03-21 18:46:42 +09:00
nsfw-model feat: auto nsfw detection (#8840) 2022-07-07 21:06:37 +09:00
scripts fix(backend): バックエンドのpnpm devによるビルド後にbuild-assetsを行うようにする (#13659) 2024-04-04 22:25:28 +09:00
src enhance: 新しいコンディショナルロール条件の実装 (#13732) 2024-04-19 15:22:23 +09:00
test enhance: 新しいコンディショナルロール条件の実装 (#13732) 2024-04-19 15:22:23 +09:00
test-server enhance(backend): テストの高速化 (#12939) 2024-01-08 17:43:52 +09:00
.eslintignore use eslint 2021-11-12 10:35:41 +09:00
.eslintrc.cjs test(server): add validation test of api:notes/create (#10090) 2023-02-26 11:28:05 +09:00
.madgerc Create .madgerc 2022-09-20 01:04:08 +09:00
.swcrc fix: misskey-js、bubble-game、reversiのビルドをesbuildに統合する (#13600) 2024-03-30 15:28:19 +09:00
jest.config.cjs enhance(backend): テストの高速化 (#12939) 2024-01-08 17:43:52 +09:00
jest.config.e2e.cjs enhance(backend): テストの高速化 (#12939) 2024-01-08 17:43:52 +09:00
jest.config.unit.cjs enhance(backend): テストの高速化 (#12939) 2024-01-08 17:43:52 +09:00
jsconfig.json use eslint 2021-11-12 10:35:41 +09:00
ormconfig.js fix: postgre -> postgres (#9814) 2023-02-07 19:50:38 +09:00
package.json fix(backend): バックエンドのpnpm devによるビルド後にbuild-assetsを行うようにする (#13659) 2024-04-04 22:25:28 +09:00
README.md chore: ✌️ 2022-12-24 14:39:17 +09:00
tsconfig.json update deps (#11764) 2023-09-04 13:33:38 +09:00

Misskey Backend