This website requires JavaScript.
Explore
Help
Sign in
Mizah
/
mizzkey
Watch
1
Star
0
Fork
You've already forked mizzkey
0
Code
Issues
Pull requests
Projects
Releases
Packages
Wiki
Activity
Actions
13d3db02e4
mizzkey
/
assets
/
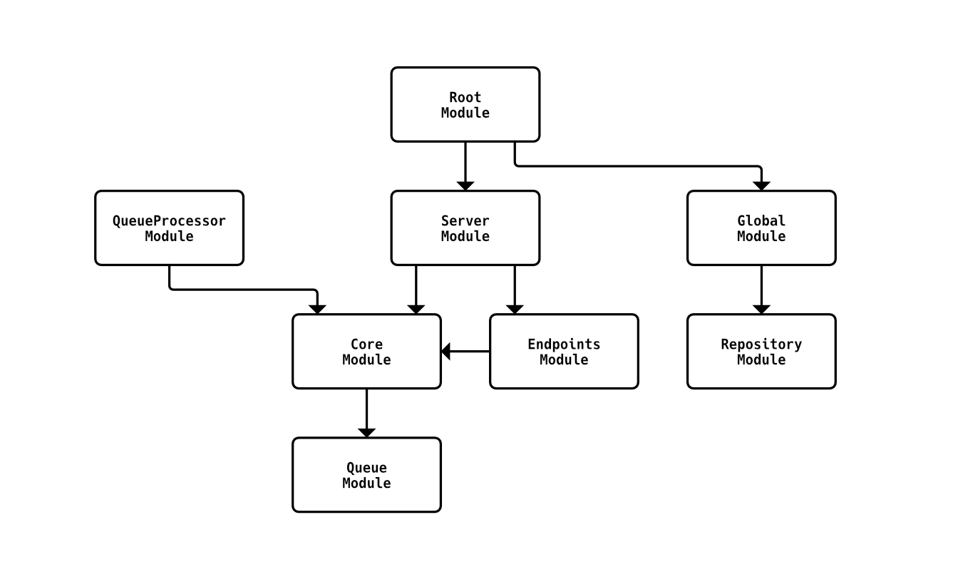
backend.png
syuilo
738593d38c
chore:
✌️
2022-12-24 14:39:17 +09:00
41 KiB
1337x809px
Raw
History