Sharkey/packages/backend
2024-10-21 17:55:06 -04:00
..
.vscode
assets Merge remote-tracking branch 'misskey/master' into feature/2024.9.0 2024-10-09 15:17:22 +01:00
migration fix: default sensitive not letting users unmark files 2024-10-20 11:04:48 +02:00
scripts check redisForReactions at startup 2024-10-09 16:49:49 +01:00
src add "followers" tab to following feed 2024-10-21 17:55:06 -04:00
test fix lint errors in backend unit tests 2024-10-15 21:40:20 -04:00
test-server refactor/perf(backend): provide metadata statically (#14601) 2024-09-22 12:53:13 +09:00
.madgerc
.swcrc fix: misskey-js、bubble-game、reversiのビルドをesbuildに統合する (#13600) 2024-03-30 15:28:19 +09:00
eslint.config.js fix eslint errors in all projects due to over-including files 2024-10-16 10:30:38 -04:00
jest.config.cjs enhance(backend): テストの高速化 (#12939) 2024-01-08 17:43:52 +09:00
jest.config.e2e.cjs enhance(backend): テストの高速化 (#12939) 2024-01-08 17:43:52 +09:00
jest.config.unit.cjs enhance(backend): テストの高速化 (#12939) 2024-01-08 17:43:52 +09:00
jsconfig.json
ormconfig.js longer statement_timeout for migrations - fixes 450 2024-03-09 15:38:36 +00:00
package.json update fast-xml-parser to patch security issue (DoS) 2024-10-15 22:03:42 -04:00
README.md chore: ✌️ 2022-12-24 14:39:17 +09:00
tsconfig.json fix linting and type checks in all packages 2024-10-15 21:41:36 -04:00

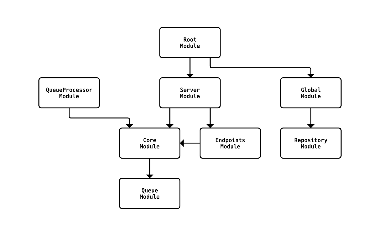
Misskey Backend